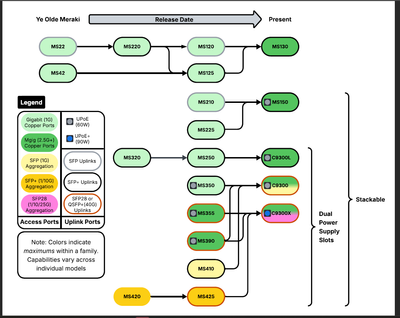
I have never seen these before and an AM (H/t Burton V.) just included them in a random email I was on. I thought they were quite useful and am sharing:


There are current as of now, but you can kind guess where some things will end up going. I think we all presume there will be a 9174 to go between the 9172 and 9176 and the 9200s will end up somewhere between the 150s and 9300Ls once they are orderable in Meraki mode.
Anyway, enjoy!

If you found this post helpful, please give it Kudos. If my answer solves your problem please click Accept as Solution so others can benefit from it.